方舟生存进化饲料怎么做?揭秘高效饲料制作方法!

频道:游戏攻略 日期:

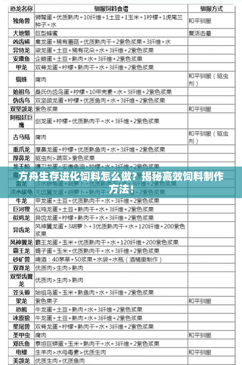
在《方舟:生存进化》这款游戏中,饲料是驯服各种恐龙和其他生物的重要道具,不同的生物需要不同的饲料配方,因此制作饲料需要一定的技巧和知识,本文将详细介绍方舟生存进化饲料的制作方法,帮助玩家更好地驯服游戏中的生物。

一、基础饲料制作方法

基础饲料是驯服一些基础生物的重要工具,以下是基础饲料的制作方法:

1、所需材料

- 生物蛋(如渡渡鸟蛋、水龙兽蛋等)

- 紫色果子×5

- 黄色果子×10

- 红色果子×10

- 熟肉×1

- 纤维×5

2、制作步骤

- 收集上述材料。

- 将材料放入烹饪锅(Cooking Pot)中。

- 点燃烹饪锅,等待饲料制作完成。

基础饲料可以驯服的生物包括双脊龙、企鹅、中猴、副栉龙、渡渡鸟、水龙兽和渐新象等。

二、简易饲料制作方法

简易饲料适用于驯服一些较为常见的生物,以下是简易饲料的制作方法:

1、所需材料

- 生物蛋(如始祖鸟蛋、双齿翼龙蛋等)

- 紫色果子×5

- 胡萝卜×2

- 熟鱼肉×1

方舟生存进化饲料怎么做?揭秘高效饲料制作方法!

- 纤维×5

2、制作步骤

- 收集上述材料。

- 将材料放入烹饪锅中。

- 点燃烹饪锅,等待饲料制作完成。

简易饲料可以驯服的生物包括蜘蛛、巨型女王蜂、大角鹿、双坚颌龙、始祖鸟、鱼鸟、驼峰兽、迅猛龙、泰克迅猛龙、盗首螈、鱼龙、爪蝠、似鸡龙、禽龙、肿头龙和三角龙等。

三、特定生物饲料制作方法

除了基础饲料和简易饲料外,许多特定生物还需要特定的饲料配方,以下是一些常见生物的饲料制作方法:

1、异特龙蛋饲料

- 配方:异特龙蛋+土豆+熟大腿肉

- 驯服对象:异特龙等

2、甲龙蛋饲料

- 配方:甲龙蛋+土豆+大腿肉干

- 驯服对象:甲龙等

3、始祖鸟蛋饲料

- 配方:始祖鸟蛋+玉米+熟鱼肉

- 驯服对象:始祖鸟等

4、阿根廷巨鹰蛋饲料

- 配方:阿根廷巨鹰蛋+柠檬+大腿肉干

- 驯服对象:阿根廷巨鹰等

5、雷龙蛋饲料

- 配方:雷龙蛋+胡萝卜+肉干

- 驯服对象:雷龙等

6、霸王龙蛋饲料

- 配方:霸王龙蛋+玉米+大腿肉干

- 驯服对象:霸王龙等

7、卓越饲料

- 配方:超大型蛋(如古神翼龙蛋)+焦红辣椒+稀有花朵+10个紫色浆果+5个纤维+水

- 焦红辣椒配方:水+10个紫色浆果+20个黄色浆果+20个蓝色浆果+20个红色浆果+5个柠檬+9个熟肉

- 驯服对象:各种高级生物,如古神翼龙、泰坦巨蟒等

四、饲料制作注意事项

1、收集材料:制作饲料需要各种材料,包括生物蛋、果子、肉类和纤维等,玩家需要在游戏中不断探索和采集这些材料。

2、烹饪锅:制作饲料需要使用烹饪锅,玩家可以在游戏中制作或找到烹饪锅,并将其放置在合适的位置。

3、燃料:烹饪锅需要燃料才能点燃,玩家可以使用木材、茅草或其他可燃物品作为燃料。

4、配方准确性:制作饲料时需要按照配方准确添加材料,如果材料不足或配方错误,将无法制作出饲料。

五、相关问题及解答

问题1:方舟生存进化中如何快速找到生物蛋?

解答:在方舟生存进化中,生物蛋通常可以在各种生物的巢穴中找到,玩家可以在游戏中探索不同的区域,寻找生物的巢穴,一些生物在繁殖季节也会产下蛋,玩家可以在这些季节中更容易地找到生物蛋。

问题2:制作饲料时缺少某种材料怎么办?

解答:如果制作饲料时缺少某种材料,玩家可以通过采集、狩猎或交易等方式获取,在游戏中不断探索和与其他玩家交流可以帮助玩家获取所需的材料。

问题3:卓越饲料可以驯服哪些高级生物?

解答:卓越饲料是一种高级饲料,可以驯服各种高级生物,如古神翼龙、泰坦巨蟒等,这些生物在游戏中通常具有强大的能力和属性,因此使用卓越饲料驯服它们可以带来更好的游戏体验。